stm32单片机开发环境

1 环境

Name Version Mark Download\Install
macOS 11.5.2 - -
Clion 2023.1.4 - -
STM32CubeMX 6.8.1 配置MCU https://www.st.com/en/development-tools/stm32cubemx.html#get-software
arm-none-eabi-gcc 12.2.Rel1 交叉编译 https://developer.arm.com/downloads/-/arm-gnu-toolchain-downloads
open-ocd 0.12.0 烧录器 brew install open-ocd

2 STM32CubeMX安装

2.1 下载

2.2 安装引导

上述下载的压缩文件zip解压后运行

2.3 包管理路径设置

将MCU固件包和STM32Cube扩展包都安装都该路径。

3 交叉编译器安装

1
2
3
4
5
brew tap ArmMbed/homebrew-formulae

brew install arm-none-eabi-gcc

arm-none-eabi-gcc -v

4 Clion设置

4.1 toolChain

ARM工具链,编译器指定为步骤3安装好的交叉编译器。

4.2 cmake

使用arm工具链作为项目编译器。

4.3 openocd && cubemx

5 新建项目

5.1 clion创建项目

创建项目的过程就是Clion通过上面配置的STM32CubeMX进行初始化,创建好后弹出让我们选择板型配置文件的弹窗,这个文件是后面用来烧录程序用的,也就是openocd要识别的配置文件,现在可以选择跳过,后面到了烧录步骤再单独配置。

5.2 配置MCU

5.2.1 cube打开项目

找到刚才通过clion创建的项目。

5.2.2 mcu型号

生成的默认的项目的stm芯片型号不一定刚好就是自己需要的,比如在下手里只有一个STM32F103C8T6的最小电路,那么我们就更改成自己需要的型号。

5.2.3 SYS设置

我买的板子,附带了一个stlink下载器,到时候烧录程序就是通过openocd+usb stlink。

仿真模式选择SWD,只占用2个IO口。

5.2.4 RCC时钟设置

高速时钟和低速时钟都设置为外部晶振

5.2.5 时钟树设置

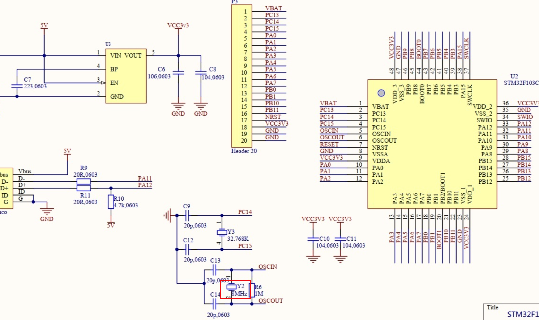
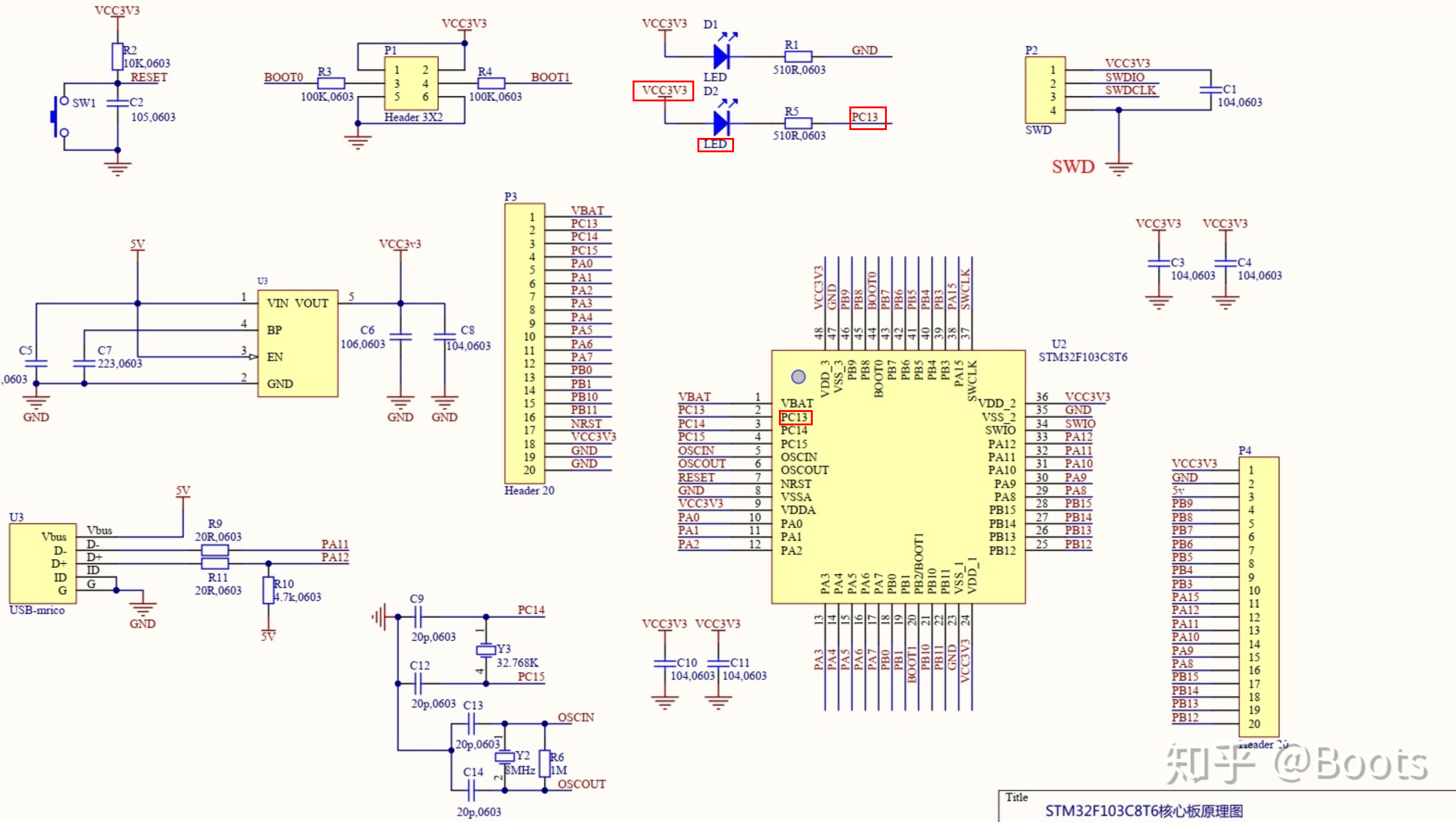
由电路原理图可知,该开发板使用的外部晶振频率是8MHZ

5.2.6 管脚设置
5.2.6.1 led电路原理图

LED阳极是3.3V电压,阴极接的是PC13网络标号的管脚。

那么给PC13高电平,LED就灭,给PC13低电平,LED就亮。

5.2.6.2 PC13管脚设置

将PC13设置为输出

5.3 项目配置

  • 首先,注意项目路径及项目名,要跟clion创建好的相同,我们的目的是为了将配置好的项目信息覆盖到原有的项目上。
  • 其次,开发工具下拉选项没有Clion,因此我就随便选了一个STM32CubeIDE。

5.4 保存项目配置

6 Coding

6.1 cmake配置

6.2 编译

6.3 openocd

6.3.1 配置文件
1
2
3
4
5
6
set CPUTAPID 0
source [find interface/stlink.cfg]
transport select hla_swd
source [find target/stm32f1x.cfg]
adapter speed 10000
reset_config none
6.3.2 配置项

6.4 code

上面设置GPIO的时候给PC13设置过网络标号,这个地方也可以使用网络标号

1
2
3
4
HAL_GPIO_WritePin(D2_GPIO_Port, D2_Pin, GPIO_PIN_SET);
HAL_Delay(500);
HAL_GPIO_WritePin(D2_GPIO_Port, D2_Pin, GPIO_PIN_RESET);
HAL_Delay(500);

6.5 仿真器接线

板子是最小系统,只支持SWD接口。

仿真器是ST-Link,支持SWD和TTL两种模式。

在仿真器上有防呆标识,不要连错串口。

6.6 烧录

6.6.1 烧录程序
6.6.2 观察开发板led闪烁情况

6.7 调试


stm32单片机开发环境
https://bannirui.github.io/2023/04/22/MCU/stm32单片机开发环境/
作者
dingrui
发布于
2023年4月22日
许可协议