Spring源码-06-Bean工厂之getBean方法

获取Bean实例。

1 getBean方法

1
2
3
4
5
6
7
8
9
10
11
12
13
14
15
// AbstractBeanFactory.java
@Override
public Object getBean(String name) throws BeansException {
return this.doGetBean(name, null, null, false);
}

@Override
public <T> T getBean(String name, Class<T> requiredType) throws BeansException {
return doGetBean(name, requiredType, null, false);
}

@Override
public Object getBean(String name, Object... args) throws BeansException {
return doGetBean(name, null, args, false);
}

2 doGetBean方法

1
2
3
4
5
6
7
8
9
10
11
12
13
14
15
16
17
18
19
20
21
22
23
24
25
26
27
28
29
30
31
32
33
34
35
36
37
38
39
40
41
42
43
44
45
46
47
48
49
50
51
52
53
54
55
56
57
58
59
60
61
62
63
64
65
66
67
68
69
70
71
72
73
74
75
76
77
78
79
80
81
82
83
84
85
86
87
88
89
90
91
92
93
94
95
96
97
98
99
100
101
102
103
104
105
106
107
108
109
110
111
112
113
114
115
116
117
118
119
120
121
122
123
124
125
126
127
128
129
130
131
132
133
134
135
136
137
138
139
140
141
142
143
144
145
146
147
148
149
150
151
152
153
154
155
156
157
158
159
160
161
162
163
164
165
166
167
168
169
170
171
172
173
174
175
176
177
178
179
180
181
182
183
184
185
186
187
188
189
190
191
192
193
194
195
196
197
198
199
200
201
202
203
204
205
206
207
208
209
210
211
212
213
214
// AbstradtBeanFactory.java
protected <T> T doGetBean(
String name, @Nullable Class<T> requiredType, @Nullable Object[] args, boolean typeCheckOnly)
throws BeansException {

/**
* beanName
* - &开头的name标识FactoryBean 转换成beanName
* - 别名转换成beanName
*/
String beanName = transformedBeanName(name);
Object beanInstance;

// Eagerly check singleton cache for manually registered singletons.
/**
* 第一次调用 getSingleton方法多个重载版本
* 检查单例池是否缓存了Bean
* - 可能通过手动方式先注册了单例Bean
* 尝试性获取单例Bean
* - 要获取的目标Bean对象可能是单例
* - 已经缓存过一级缓存就不需要再创建了 直接获取到
* - 一级缓存还没有说明需要创建
* - 也可能是原型的 原型Bean在一级缓存中肯定获取不到
* 根据获取结果决定是否要执行Bean创建流程 创建的时候再区分是单例还是原型
* - 将单例Bean缓存
* - 原型Bean每次请求创建一次
*/
Object sharedInstance = super.getSingleton(beanName);
if (sharedInstance != null && args == null) { // Bean已经实例化过 但是不一定初始化过
if (logger.isTraceEnabled()) {
if (isSingletonCurrentlyInCreation(beanName)) {
logger.trace("Returning eagerly cached instance of singleton bean '" + beanName +
"' that is not fully initialized yet - a consequence of a circular reference");
}
else {
logger.trace("Returning cached instance of singleton bean '" + beanName + "'");
}
}
/**
* Bean实例
* - 普通Bean对象 sharedInstance就是Bean实例
* - FactoryBean
* - name标识需要获取的就是FactoryBean
* - 需要获取的是普通Bean 通过FactoryBean的getObject创建Bean实例
*/
beanInstance = getObjectForBeanInstance(sharedInstance, name, beanName, null);
}

else {
// Fail if we're already creating this bean instance:
// We're assumably within a circular reference.
if (this.isPrototypeCurrentlyInCreation(beanName)) {
throw new BeanCurrentlyInCreationException(beanName);
}

// Check if bean definition exists in this factory.
BeanFactory parentBeanFactory = getParentBeanFactory();
if (parentBeanFactory != null && !containsBeanDefinition(beanName)) {
// Not found -> check parent.
String nameToLookup = originalBeanName(name);
if (parentBeanFactory instanceof AbstractBeanFactory abf) {
return abf.doGetBean(nameToLookup, requiredType, args, typeCheckOnly);
}
else if (args != null) {
// Delegation to parent with explicit args.
return (T) parentBeanFactory.getBean(nameToLookup, args);
}
else if (requiredType != null) {
// No args -> delegate to standard getBean method.
return parentBeanFactory.getBean(nameToLookup, requiredType);
}
else {
return (T) parentBeanFactory.getBean(nameToLookup);
}
}

if (!typeCheckOnly) {
this.markBeanAsCreated(beanName); // 标识Bean开始创建
}

StartupStep beanCreation = this.applicationStartup.start("spring.beans.instantiate")
.tag("beanName", name);
try {
if (requiredType != null) {
beanCreation.tag("beanType", requiredType::toString);
}
RootBeanDefinition mbd = this.getMergedLocalBeanDefinition(beanName); // BeanDefinition可能有父类 合并父类属性
checkMergedBeanDefinition(mbd, beanName, args); // 确保BeanDefinition的Class不是抽象的

// Guarantee initialization of beans that the current bean depends on.
String[] dependsOn = mbd.getDependsOn(); // 依赖的Bean先实例化
if (dependsOn != null) {
for (String dep : dependsOn) {
if (isDependent(beanName, dep)) {
throw new BeanCreationException(mbd.getResourceDescription(), beanName,
"Circular depends-on relationship between '" + beanName + "' and '" + dep + "'");
}
registerDependentBean(dep, beanName);
try {
this.getBean(dep); // 被依赖的Bean先实例化 递归调用
}
catch (NoSuchBeanDefinitionException ex) {
throw new BeanCreationException(mbd.getResourceDescription(), beanName,
"'" + beanName + "' depends on missing bean '" + dep + "'", ex);
}
}
}

// Create bean instance.
/**
* 真正开始创建Bean
* - 单例Bean创建完成后要缓存起来
* - 原型Bean创建完成后不需要缓存
*/
if (mbd.isSingleton()) { // 单例Bean
/**
* 第二次调用 getSingleton方法多个重载版本
* 还没获取到缓存的单例Bean
* - 先回调执行Bean的创建
* - 负责将创建好的单例Bean缓存
*
* getSingleton获取单例Bean对象
* - singletonObjects 取一级缓存
* - 没有一级缓存 Bean正在创建中
* - createBean方法创建Bean对象
* - 代理Bean对象
* - 常规Bean对象
* - createBeanInstance方法 Bean的实例化
* - 工厂方法
* - 自动注册参数 有参构造方法
* - 默认构造器 无参构造方法
* - addSingletonFactory方法 将Bean的objectFactory放到三级缓存
* - populate方法 Bean属性填充
* - initializeBean方法 Bean初始化
* - Aware接口回调
* - BeanNameAware 回调setBeanName方法
* - BeanClassLoaderAware 回调setBeanClassLoader方法
* - BeanFactoryAware 回调setBeanFactor方法
* - 回调BeanPostProcessor后置处理器postProcessBeforeInitialization方法
* - 回调InitializingBean的afterPropertiesSet方法
* - 执行init-method方法
* - 回调BeanPostProcessor后置处理器postProcessAfterInitialization方法
* - addSingleton方法缓存单例Bean对象
* - 添加一级缓存
* - 移除二级缓存
* - 移除三级缓存
*/
sharedInstance = getSingleton(beanName, () -> {
try {
return createBean(beanName, mbd, args); // Bean实例化 Bean初始化填充属性 Bean后置处理器
}
catch (BeansException ex) {
// Explicitly remove instance from singleton cache: It might have been put there
// eagerly by the creation process, to allow for circular reference resolution.
// Also remove any beans that received a temporary reference to the bean.
destroySingleton(beanName);
throw ex;
}
});
beanInstance = getObjectForBeanInstance(sharedInstance, name, beanName, mbd);
}

else if (mbd.isPrototype()) { // 原型Bean
// It's a prototype -> create a new instance.
Object prototypeInstance = null;
try {
beforePrototypeCreation(beanName);
prototypeInstance = this.createBean(beanName, mbd, args); // 创建Bean
}
finally {
afterPrototypeCreation(beanName);
}
beanInstance = getObjectForBeanInstance(prototypeInstance, name, beanName, mbd);
}

else {
String scopeName = mbd.getScope();
if (!StringUtils.hasLength(scopeName)) {
throw new IllegalStateException("No scope name defined for bean '" + beanName + "'");
}
Scope scope = this.scopes.get(scopeName);
if (scope == null) {
throw new IllegalStateException("No Scope registered for scope name '" + scopeName + "'");
}
try {
Object scopedInstance = scope.get(beanName, () -> {
beforePrototypeCreation(beanName);
try {
return createBean(beanName, mbd, args);
}
finally {
afterPrototypeCreation(beanName);
}
});
beanInstance = getObjectForBeanInstance(scopedInstance, name, beanName, mbd);
}
catch (IllegalStateException ex) {
throw new ScopeNotActiveException(beanName, scopeName, ex);
}
}
}
catch (BeansException ex) {
beanCreation.tag("exception", ex.getClass().toString());
beanCreation.tag("message", String.valueOf(ex.getMessage()));
cleanupAfterBeanCreationFailure(beanName);
throw ex;
}
finally {
beanCreation.end();
}
}

return adaptBeanInstance(name, beanInstance, requiredType);
}

2.1 getSingleton

1
2
3
4
5
6
7
8
9
10
11
12
13
14
15
16
17
18
19
20
21
22
23
24
25
26
27
28
29
30
31
32
33
34
35
36
37
38
39
40
41
42
43
44
45
46
47
48
49
50
51
52
53
54
55
56
57
58
59
60
61
62
63
64
65
66
67
68
69
70
71
72
73
74
75
76
// DefaultSingletonBeanRegistry.java
/**
* 获取单例Bean对象
* - 取一级缓存
* - 没有一级缓存 Bean正在创建中
* - createBean方法创建Bean对象
* - 代理Bean对象
* - 常规Bean对象
* - createBeanInstance方法 Bean的实例化
* - addSingletonFactory方法 将Bean的objectFactory放到三级缓存
* - populate方法 Bean属性填充
* - initializeBean方法 Bean初始化
* - addSingleton方法缓存单例Bean对象
* - 添加一级缓存
* - 移除二级缓存
* - 移除三级缓存
*/
public Object getSingleton(String beanName, ObjectFactory<?> singletonFactory) { // 传进来的lambda是函数式接口的实现 用于回调执行 创建Bean实例
Assert.notNull(beanName, "Bean name must not be null");
synchronized (this.singletonObjects) {
Object singletonObject = this.singletonObjects.get(beanName); // 一级缓存
if (singletonObject == null) {
if (this.singletonsCurrentlyInDestruction) {
throw new BeanCreationNotAllowedException(beanName,
"Singleton bean creation not allowed while singletons of this factory are in destruction " +
"(Do not request a bean from a BeanFactory in a destroy method implementation!)");
}
if (logger.isDebugEnabled()) {
logger.debug("Creating shared instance of singleton bean '" + beanName + "'");
}
this.beforeSingletonCreation(beanName); // 缓存起来标识正在创建Bean对象
boolean newSingleton = false;
boolean recordSuppressedExceptions = (this.suppressedExceptions == null);
if (recordSuppressedExceptions) {
this.suppressedExceptions = new LinkedHashSet<>();
}
try {
singletonObject = singletonFactory.getObject(); // 回调lambda表达式 触发createBean(...)执行
newSingleton = true;
}
catch (IllegalStateException ex) {
// Has the singleton object implicitly appeared in the meantime ->
// if yes, proceed with it since the exception indicates that state.
singletonObject = this.singletonObjects.get(beanName);
if (singletonObject == null) {
throw ex;
}
}
catch (BeanCreationException ex) {
if (recordSuppressedExceptions) {
for (Exception suppressedException : this.suppressedExceptions) {
ex.addRelatedCause(suppressedException);
}
}
throw ex;
}
finally {
if (recordSuppressedExceptions) {
this.suppressedExceptions = null;
}
afterSingletonCreation(beanName);
}
/**
* 回调执行完成了单例Bean的创建
* 负责将单例Bean缓存
* - 添加一级缓存
* - 删除二级缓存
* - 删除三级缓存
*/
if (newSingleton) {
this.addSingleton(beanName, singletonObject); // 单例Bean缓存起来
}
}
return singletonObject;
}
}

2.2 createBean

1
2
3
4
5
6
7
8
9
10
11
12
13
14
15
16
17
18
19
20
21
22
23
24
25
26
27
28
29
30
31
32
33
34
35
36
37
38
39
40
41
42
43
44
45
46
47
48
49
50
51
52
53
54
55
56
57
58
59
60
61
62
63
64
65
66
67
68
69
70
71
72
73
74
75
76
77
78
79
80
81
82
83
84
85
86
87
88
89
90
91
92
93
94
95
96
97
98
99
100
101
102
103
104
105
106
107
// AbstractAutowireCapableBeanFactory.java
/**
* Bean对象创建
* - 代理Bean对象
* - 常规Bean对象
* - createBeanInstance方法 Bean的实例化
* - 工厂方法
* - 自动注册参数 有参构造方法
* - 默认构造器 无参构造方法
* - addSingletonFactory方法 将Bean的objectFactory放到三级缓存
* - populate方法 Bean属性填充
* - initializeBean方法 Bean初始化
* - Aware接口回调
* - BeanNameAware 回调setBeanName方法
* - BeanClassLoaderAware 回调setBeanClassLoader方法
* - BeanFactoryAware 回调setBeanFactor方法
* - 回调BeanPostProcessor后置处理器postProcessBeforeInitialization方法
* - 回调InitializingBean的afterPropertiesSet方法
* - 执行init-method方法
* - 回调BeanPostProcessor后置处理器postProcessAfterInitialization方法
*/
@Override
protected Object createBean(String beanName, RootBeanDefinition mbd, @Nullable Object[] args)
throws BeanCreationException {

if (logger.isTraceEnabled()) {
logger.trace("Creating instance of bean '" + beanName + "'");
}
RootBeanDefinition mbdToUse = mbd;

// Make sure bean class is actually resolved at this point, and
// clone the bean definition in case of a dynamically resolved Class
// which cannot be stored in the shared merged bean definition.
Class<?> resolvedClass = resolveBeanClass(mbd, beanName);
if (resolvedClass != null && !mbd.hasBeanClass() && mbd.getBeanClassName() != null) {
mbdToUse = new RootBeanDefinition(mbd);
mbdToUse.setBeanClass(resolvedClass);
}

// Prepare method overrides.
try {
/**
* override method
* - loop-method
* - replace-method
*/
mbdToUse.prepareMethodOverrides();
}
catch (BeanDefinitionValidationException ex) {
throw new BeanDefinitionStoreException(mbdToUse.getResourceDescription(),
beanName, "Validation of method overrides failed", ex);
}

try {
// Give BeanPostProcessors a chance to return a proxy instead of the target bean instance.
/**
* Spring常规单例Bean实例化前的预处理时机
* - 如果有InstantiationAwareBeanPostProcessor类型的后置处理器为Bean创建出来了代理对象
* - 就不需要Spring负责后续的生命周期了 将Spring创建Bean对象的流程短路终止掉
* - 为Bean代理对象执行Bean后置处理器回调
* - 不创建代理对象就由Spring托管常规Bean的创建流程
*/
Object bean = resolveBeforeInstantiation(beanName, mbdToUse);
if (bean != null) {
return bean;
}
}
catch (Throwable ex) {
throw new BeanCreationException(mbdToUse.getResourceDescription(), beanName,
"BeanPostProcessor before instantiation of bean failed", ex);
}

try {
/**
* 常规Bean的创建
* - createBeanInstance方法 Bean的实例化
* - 工厂方法
* - 自动注册参数 有参构造方法
* - 默认构造器 无参构造方法
* - addSingletonFactory方法 将Bean的objectFactory放到三级缓存
* - populate方法 Bean属性填充
* - initializeBean方法 Bean初始化
* - Aware接口回调
* - BeanNameAware 回调setBeanName方法
* - BeanClassLoaderAware 回调setBeanClassLoader方法
* - BeanFactoryAware 回调setBeanFactor方法
* - 回调BeanPostProcessor后置处理器postProcessBeforeInitialization方法
* - 回调InitializingBean的afterPropertiesSet方法
* - 执行init-method方法
* - 回调BeanPostProcessor后置处理器postProcessAfterInitialization方法
*/
Object beanInstance = this.doCreateBean(beanName, mbdToUse, args);
if (logger.isTraceEnabled()) {
logger.trace("Finished creating instance of bean '" + beanName + "'");
}
return beanInstance;
}
catch (BeanCreationException | ImplicitlyAppearedSingletonException ex) {
// A previously detected exception with proper bean creation context already,
// or illegal singleton state to be communicated up to DefaultSingletonBeanRegistry.
throw ex;
}
catch (Throwable ex) {
throw new BeanCreationException(
mbdToUse.getResourceDescription(), beanName, "Unexpected exception during bean creation", ex);
}
}
1
2
3
4
5
6
7
8
9
10
11
12
13
14
15
16
17
18
19
20
21
22
23
24
25
26
27
28
29
30
31
32
33
34
35
36
37
38
39
40
41
42
43
44
45
46
47
48
49
50
51
52
53
54
55
56
57
58
59
60
61
62
63
64
65
66
67
68
69
70
71
72
73
74
75
76
77
78
79
80
81
82
83
84
85
86
87
88
89
90
91
92
93
94
95
96
97
98
99
100
101
102
103
104
105
106
107
108
109
110
111
112
113
114
115
116
117
118
119
120
121
122
123
124
125
126
127
128
129
130
131
132
133
134
135
136
137
138
139
140
141
142
143
144
145
146
147
148
149
150
// AbstractAutowireCapableBeanFactory.java
/**
* 常规Bean的创建
* - createBeanInstance方法 Bean的实例化
* - 工厂方法
* - 自动注册参数 有参构造方法
* - 默认构造器 无参构造方法
* - addSingletonFactory方法 将Bean的objectFactory放到三级缓存
* - populate方法 Bean属性填充
* - initializeBean方法 Bean初始化
* - Aware接口回调
* - BeanNameAware 回调setBeanName方法
* - BeanClassLoaderAware 回调setBeanClassLoader方法
* - BeanFactoryAware 回调setBeanFactor方法
* - 回调BeanPostProcessor后置处理器postProcessBeforeInitialization方法
* - 回调InitializingBean的afterPropertiesSet方法
* - 执行init-method方法
* - 回调BeanPostProcessor后置处理器postProcessAfterInitialization方法
*/
protected Object doCreateBean(String beanName, RootBeanDefinition mbd, @Nullable Object[] args)
throws BeanCreationException {

// Instantiate the bean.
BeanWrapper instanceWrapper = null;
if (mbd.isSingleton()) {
instanceWrapper = this.factoryBeanInstanceCache.remove(beanName);
}
if (instanceWrapper == null) {
/**
* Bean实例化
* - 工厂方法
* - 提供了自动注入的参数 有参构造方法
* - 默认构造器 无参构造方法
*/
instanceWrapper = this.createBeanInstance(beanName, mbd, args);
}
// Bean实例已经创建好了
Object bean = instanceWrapper.getWrappedInstance();
Class<?> beanType = instanceWrapper.getWrappedClass();
if (beanType != NullBean.class) {
mbd.resolvedTargetType = beanType;
}

// Allow post-processors to modify the merged bean definition.
synchronized (mbd.postProcessingLock) {
if (!mbd.postProcessed) {
try {
/**
* @Autowired
* @Value
*/
applyMergedBeanDefinitionPostProcessors(mbd, beanType, beanName);
}
catch (Throwable ex) {
throw new BeanCreationException(mbd.getResourceDescription(), beanName,
"Post-processing of merged bean definition failed", ex);
}
mbd.markAsPostProcessed();
}
}

// Eagerly cache singletons to be able to resolve circular references
// even when triggered by lifecycle interfaces like BeanFactoryAware.
/**
* 解决循环依赖 返回值标识存在循环依赖
* - 单例
* - 允许循环依赖
* - 正处在循环依赖的创建流程中
*/
boolean earlySingletonExposure = (mbd.isSingleton() && this.allowCircularReferences &&
isSingletonCurrentlyInCreation(beanName));
if (earlySingletonExposure) {
if (logger.isTraceEnabled()) {
logger.trace("Eagerly caching bean '" + beanName +
"' to allow for resolving potential circular references");
}
/**
* 将创建Bean的objectFactory缓存到三级缓存中
*/
addSingletonFactory(beanName, () -> getEarlyBeanReference(beanName, mbd, bean));
}

// Initialize the bean instance.
Object exposedObject = bean;
try {
/**
* Bean属性填充
* - 可能依赖其他的Bean
*/
populateBean(beanName, mbd, instanceWrapper);
/**
* Bean初始化
* - Aware接口回调
* - BeanNameAware 回调setBeanName方法
* - BeanClassLoaderAware 回调setBeanClassLoader方法
* - BeanFactoryAware 回调setBeanFactor方法
* - 回调BeanPostProcessor后置处理器postProcessBeforeInitialization方法
* - 回调InitializingBean的afterPropertiesSet方法
* - 执行init-method方法
* - 回调BeanPostProcessor后置处理器postProcessAfterInitialization方法
*/
exposedObject = this.initializeBean(beanName, exposedObject, mbd);
}
catch (Throwable ex) {
if (ex instanceof BeanCreationException bce && beanName.equals(bce.getBeanName())) {
throw bce;
}
else {
throw new BeanCreationException(mbd.getResourceDescription(), beanName, ex.getMessage(), ex);
}
}

if (earlySingletonExposure) { // 存在循环依赖 已经将创建Bean的objectFactory放在了三级缓存了
Object earlySingletonReference = getSingleton(beanName, false); // 通过三级缓存的objectFactory的getObject方法获取了实例对象
if (earlySingletonReference != null) {
if (exposedObject == bean) {
exposedObject = earlySingletonReference;
}
else if (!this.allowRawInjectionDespiteWrapping && hasDependentBean(beanName)) {
String[] dependentBeans = getDependentBeans(beanName);
Set<String> actualDependentBeans = new LinkedHashSet<>(dependentBeans.length);
for (String dependentBean : dependentBeans) {
if (!removeSingletonIfCreatedForTypeCheckOnly(dependentBean)) {
actualDependentBeans.add(dependentBean);
}
}
if (!actualDependentBeans.isEmpty()) {
throw new BeanCurrentlyInCreationException(beanName,
"Bean with name '" + beanName + "' has been injected into other beans [" +
StringUtils.collectionToCommaDelimitedString(actualDependentBeans) +
"] in its raw version as part of a circular reference, but has eventually been " +
"wrapped. This means that said other beans do not use the final version of the " +
"bean. This is often the result of over-eager type matching - consider using " +
"'getBeanNamesForType' with the 'allowEagerInit' flag turned off, for example.");
}
}
}
}

// Register bean as disposable.
try {
registerDisposableBeanIfNecessary(beanName, bean, mbd); // 销毁时调用destroy-method
}
catch (BeanDefinitionValidationException ex) {
throw new BeanCreationException(
mbd.getResourceDescription(), beanName, "Invalid destruction signature", ex);
}

return exposedObject;
}

2.2.1 实例化

1
2
3
4
5
6
7
8
9
10
11
12
13
14
15
16
17
18
19
20
21
22
23
24
25
26
27
28
29
30
31
32
33
34
35
36
37
38
39
40
41
42
43
44
45
46
47
48
49
50
51
52
53
54
55
56
57
58
59
60
61
62
63
64
65
66
67
68
69
70
// AbstraceAutowireCapableBeanFactory.java
/**
* 不同策略创建Bean对象
* - 工厂方法
* - 有参构造方法
* - 无参构造方法
*/
protected BeanWrapper createBeanInstance(String beanName, RootBeanDefinition mbd, @Nullable Object[] args) {
// Make sure bean class is actually resolved at this point.
Class<?> beanClass = resolveBeanClass(mbd, beanName); // BeanDefinition中的Class对象

if (beanClass != null && !Modifier.isPublic(beanClass.getModifiers()) && !mbd.isNonPublicAccessAllowed()) { // Class的访问权限
throw new BeanCreationException(mbd.getResourceDescription(), beanName,
"Bean class isn't public, and non-public access not allowed: " + beanClass.getName());
}

Supplier<?> instanceSupplier = mbd.getInstanceSupplier();
if (instanceSupplier != null) {
return obtainFromSupplier(instanceSupplier, beanName);
}

if (mbd.getFactoryMethodName() != null) { // 工厂方法创建Bean对象
return this.instantiateUsingFactoryMethod(beanName, mbd, args);
}

// Shortcut when re-creating the same bean...
boolean resolved = false;
boolean autowireNecessary = false;
if (args == null) {
synchronized (mbd.constructorArgumentLock) {
/**
* Class类有多个构造方法
* 调用前根据签名锁定要调用的构造方法或者工厂方法
*/
if (mbd.resolvedConstructorOrFactoryMethod != null) {
resolved = true;
autowireNecessary = mbd.constructorArgumentsResolved;
}
}
}
// 已经解析过 就使用解析好的构造函数进行实例化
if (resolved) {
if (autowireNecessary) {
return this.autowireConstructor(beanName, mbd, null, null); // 构造函数自动注入
}
else {
return instantiateBean(beanName, mbd); // 无参构造方法
}
}

// Candidate constructors for autowiring?
/**
* 选择出合适的构造方法
* - 根据参数解析推断
*/
Constructor<?>[] ctors = determineConstructorsFromBeanPostProcessors(beanClass, beanName);
if (ctors != null || mbd.getResolvedAutowireMode() == AUTOWIRE_CONSTRUCTOR ||
mbd.hasConstructorArgumentValues() || !ObjectUtils.isEmpty(args)) {
return autowireConstructor(beanName, mbd, ctors, args); // 构造函数自动注入
}

// Preferred constructors for default construction?
ctors = mbd.getPreferredConstructors(); // 没有解析出合适的构造方法 看看有没有指定构造方法
if (ctors != null) {
return autowireConstructor(beanName, mbd, ctors, null);
}

// No special handling: simply use no-arg constructor.
return instantiateBean(beanName, mbd); // 默认的构造器无参构造方法
}

2.2.2 三级缓存

1
2
3
4
5
// AbstractAutowireCapableBeanFactory.java
/**
* 将创建Bean的objectFactory缓存到三级缓存中
*/
addSingletonFactory(beanName, () -> getEarlyBeanReference(beanName, mbd, bean));
1
2
3
4
5
6
7
8
9
10
11
// DefaultSingletonBeanRegistry.java
protected void addSingletonFactory(String beanName, ObjectFactory<?> singletonFactory) {
Assert.notNull(singletonFactory, "Singleton factory must not be null");
synchronized (this.singletonObjects) {
if (!this.singletonObjects.containsKey(beanName)) {
this.singletonFactories.put(beanName, singletonFactory); // 三级缓存
this.earlySingletonObjects.remove(beanName); // 二级缓存
this.registeredSingletons.add(beanName);
}
}
}

2.2.3 属性填充

1
2
3
4
5
6
// AbstractAutowireCapableBeanFactory.java
/**
* Bean属性填充
* - 可能依赖其他的Bean
*/
populateBean(beanName, mbd, instanceWrapper);

2.2.4 初始化

1
2
3
4
5
6
7
8
9
10
11
12
13
14
15
16
17
18
19
20
21
22
23
24
25
26
27
28
29
30
31
32
33
34
35
36
37
38
39
// AbstractAutowireCapableBeanFactory.java
protected Object initializeBean(String beanName, Object bean, @Nullable RootBeanDefinition mbd) {
/**
* Aware接口回调
* - BeanNameAware 回调setBeanName方法
* - BeanClassLoaderAware 回调setBeanClassLoader方法
* - BeanFactoryAware 回调setBeanFactor方法
*/
this.invokeAwareMethods(beanName, bean);

Object wrappedBean = bean; // 已经实例化好的Bean对象
if (mbd == null || !mbd.isSynthetic()) { // 不是Spring合成Bean
/**
* BeanPostProcessor后置处理器回调postProcessBeforeInitialization方法
*/
wrappedBean = this.applyBeanPostProcessorsBeforeInitialization(wrappedBean, beanName);
}

try {
/**
* init方法执行
* - 回调InitializingBean的afterPropertiesSet方法
* - 执行init-method方法
*/
this.invokeInitMethods(beanName, wrappedBean, mbd);
}
catch (Throwable ex) {
throw new BeanCreationException(
(mbd != null ? mbd.getResourceDescription() : null), beanName, ex.getMessage(), ex);
}
if (mbd == null || !mbd.isSynthetic()) { // 不是Spring合成的Bean
/**
* BeanPostProcessor后置处理器回调postProcessAfterInitialization方法
*/
wrappedBean = applyBeanPostProcessorsAfterInitialization(wrappedBean, beanName);
}

return wrappedBean;
}

3 流程图

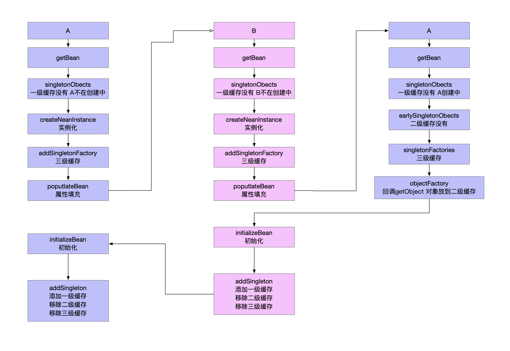
4 Bean创建过程中循环依赖示意图

两个单例Bean,A和B,A依赖B,B依赖A,先创建A。


Spring源码-06-Bean工厂之getBean方法
https://bannirui.github.io/2023/03/11/Spring/Spring源码-06-Bean工厂之getBean方法/
作者
dingrui
发布于
2023年3月11日
许可协议