ZK@3.8源码-08-ZKDatabase

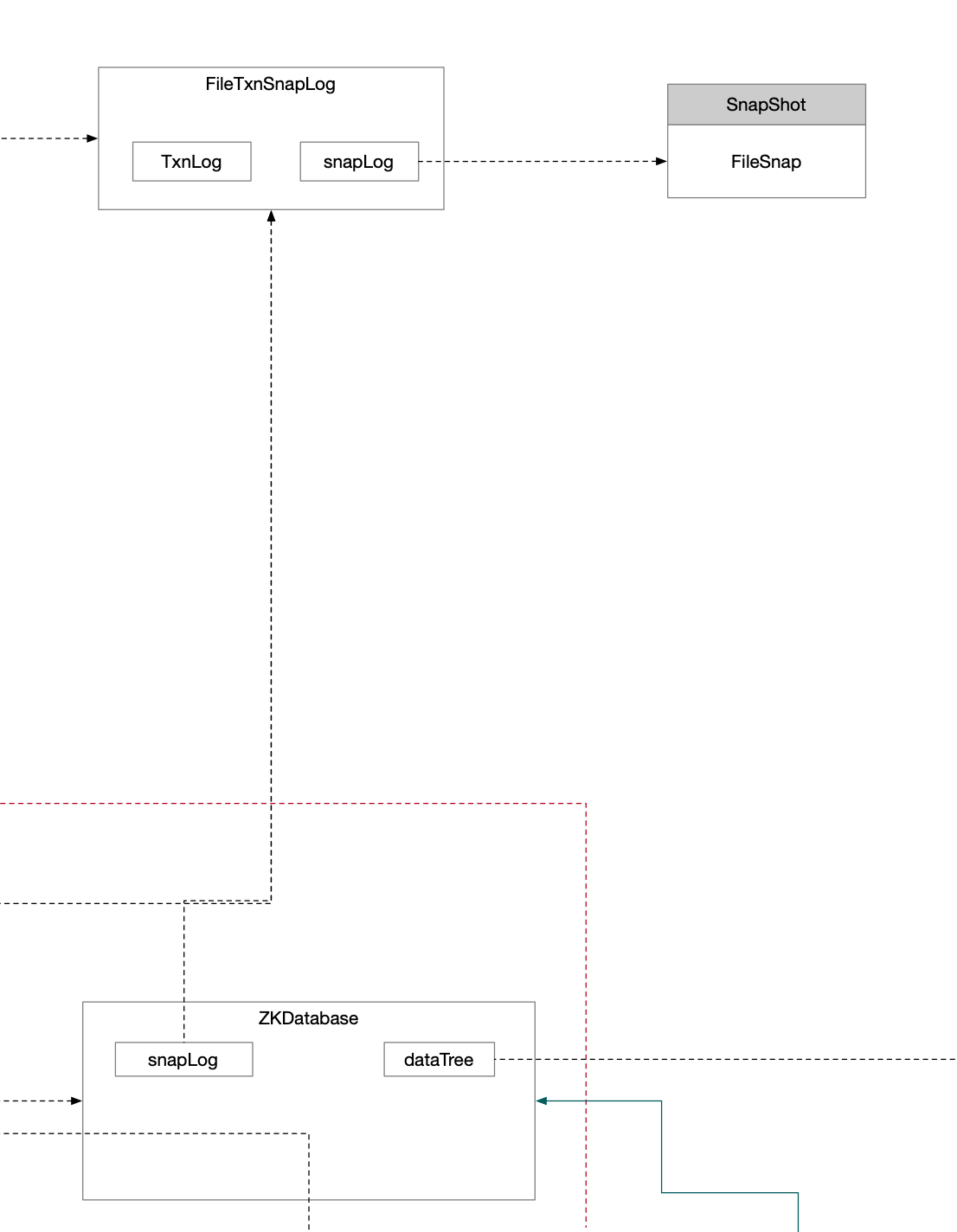
ZKDatabase是ZK实现的内存数据库,DataTree是内存数据结构模型,对数据库的CURD最终都会通过dataTree进行操作节点。

组件流程图如下:

1 processTxn()方法

1
2
3
public ProcessTxnResult processTxn(TxnHeader hdr, Record txn, TxnDigest digest) {
return dataTree.processTxn(hdr, txn, digest); // ZK服务实例中FinalRequestProcessor对内存修改调用到这
}
1
2
3
4
5
public ProcessTxnResult processTxn(TxnHeader header, Record txn, TxnDigest digest) {
ProcessTxnResult result = processTxn(header, txn);
compareDigest(header, txn, digest);
return result;
}
1
2
3
public ProcessTxnResult processTxn(TxnHeader header, Record txn) {
return this.processTxn(header, txn, false);
}
1
2
3
4
5
6
7
8
9
10
11
12
13
14
15
16
17
18
19
20
21
22
23
24
25
26
public ProcessTxnResult processTxn(TxnHeader header, Record txn, boolean isSubTxn) {
ProcessTxnResult rc = new ProcessTxnResult();

try {
rc.clientId = header.getClientId();
rc.cxid = header.getCxid();
rc.zxid = header.getZxid();
rc.type = header.getType();
rc.err = 0;
rc.multiResult = null;
switch (header.getType()) {
case OpCode.create:
CreateTxn createTxn = (CreateTxn) txn;
rc.path = createTxn.getPath();
createNode(
createTxn.getPath(),
createTxn.getData(),
createTxn.getAcl(),
createTxn.getEphemeral() ? header.getClientId() : 0,
createTxn.getParentCVersion(),
header.getZxid(),
header.getTime(),
null);
break;
// ...
}

2 rollLog()方法

1
2
3
4
5
6
7
8
public void rollLog() throws IOException {
/**
* 滚动事务日志
* 将内存buffer刷到fos中 write到文件系统 但是不保证刷盘
*/
this.snapLog.rollLog();
resetTxnCount();
}
1
2
3
public void rollLog() throws IOException { // 滚动事务日志
txnLog.rollLog(); // 将内存buffer刷到fos中 write到文件系统 但是不保证刷盘
}
1
2
3
4
5
6
7
8
9
10
public synchronized void rollLog() throws IOException { // 将内存buffer刷到fos中 write到文件系统 但是不保证刷盘
if (logStream != null) {
this.logStream.flush();
prevLogsRunningTotal += getCurrentLogSize();
this.logStream = null;
oa = null;

// Roll over the current log file into the running total
}
}

3 append()方法

1
2
3
4
5
6
7
public boolean append(Request si) throws IOException { // 将事务头和事务数据写入应用内存buffer
if (this.snapLog.append(si)) {
txnCount.incrementAndGet();
return true;
}
return false;
}
1
2
3
public boolean append(Request si) throws IOException {
return txnLog.append(si.getHdr(), si.getTxn(), si.getTxnDigest());
}
1
2
3
4
5
6
7
8
9
10
11
12
13
14
15
16
17
18
19
20
21
22
23
24
25
26
27
28
29
30
31
32
33
34
35
36
37
38
39
40
41
42
43
44
@Override
public synchronized boolean append(TxnHeader hdr, Record txn, TxnDigest digest) throws IOException {
if (hdr == null) {
return false;
}
if (hdr.getZxid() <= lastZxidSeen) {
LOG.warn(
"Current zxid {} is <= {} for {}",
hdr.getZxid(),
lastZxidSeen,
Request.op2String(hdr.getType()));
} else {
lastZxidSeen = hdr.getZxid();
}
if (logStream == null) {
LOG.info("Creating new log file: {}", Util.makeLogName(hdr.getZxid()));

// 创建log文件 比如=/tmp/zookeeper/log/version-2/log.9
logFileWrite = new File(logDir, Util.makeLogName(hdr.getZxid()));
fos = new FileOutputStream(logFileWrite);
logStream = new BufferedOutputStream(fos);
oa = BinaryOutputArchive.getArchive(logStream);
FileHeader fhdr = new FileHeader(TXNLOG_MAGIC, VERSION, dbId);
fhdr.serialize(oa, "fileheader"); // 魔数刷盘
// Make sure that the magic number is written before padding.
logStream.flush();
filePadding.setCurrentSize(fos.getChannel().position());
streamsToFlush.add(fos);
}
filePadding.padFile(fos.getChannel());
// 事务头和事务数据
byte[] buf = Util.marshallTxnEntry(hdr, txn, digest);
if (buf == null || buf.length == 0) {
throw new IOException("Faulty serialization for header " + "and txn");
}
// crc校验
Checksum crc = makeChecksumAlgorithm();
crc.update(buf, 0, buf.length);
oa.writeLong(crc.getValue(), "txnEntryCRC");
// 写入内存buffer
Util.writeTxnBytes(oa, buf);

return true;
}

ZK@3.8源码-08-ZKDatabase
https://bannirui.github.io/2023/03/07/Zookeeper/ZK-3-8源码-08-ZKDatabase/
作者
dingrui
发布于
2023年3月7日
许可协议